Trap Liquidity at Barbara Lee blog

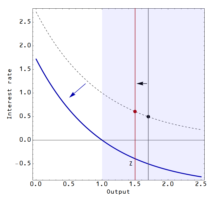
Trap Liquidity. A liquidity trap occurs under specific conditions, making it challenging for policymakers to revive the economy, especially when interest rates are already low. A liquidity trap is a situation where an expansionary monetary policy (an increase in the money supply) is not able to increase interest rates and hence does not result in economic growth (increase in There are 5 signs and 5 solutions. Web definition of a liquidity trap: Web a liquidity trap is a situation where the tools of central banks lose effectiveness as the money supply grows and demand fails to keep pace. Web a liquidity trap is when the economy won't respond to the central bank's expansive monetary policy. Web what is a liquidity trap? Web a liquidity trap is an economic scenario where savings rates are high and interest rates are extremely low, making monetary policy ineffective.

Liquidity Trap Definition Examples Top 5 Reasons
from www.fity.club

Web a liquidity trap is a situation where the tools of central banks lose effectiveness as the money supply grows and demand fails to keep pace. A liquidity trap occurs under specific conditions, making it challenging for policymakers to revive the economy, especially when interest rates are already low. A liquidity trap is a situation where an expansionary monetary policy (an increase in the money supply) is not able to increase interest rates and hence does not result in economic growth (increase in Web what is a liquidity trap? Web a liquidity trap is when the economy won't respond to the central bank's expansive monetary policy. Web definition of a liquidity trap: Web a liquidity trap is an economic scenario where savings rates are high and interest rates are extremely low, making monetary policy ineffective. There are 5 signs and 5 solutions.

Liquidity Trap Definition Examples Top 5 Reasons

Trap Liquidity Web a liquidity trap is when the economy won't respond to the central bank's expansive monetary policy. Web a liquidity trap is when the economy won't respond to the central bank's expansive monetary policy. A liquidity trap is a situation where an expansionary monetary policy (an increase in the money supply) is not able to increase interest rates and hence does not result in economic growth (increase in A liquidity trap occurs under specific conditions, making it challenging for policymakers to revive the economy, especially when interest rates are already low. Web a liquidity trap is an economic scenario where savings rates are high and interest rates are extremely low, making monetary policy ineffective. Web what is a liquidity trap? Web definition of a liquidity trap: There are 5 signs and 5 solutions. Web a liquidity trap is a situation where the tools of central banks lose effectiveness as the money supply grows and demand fails to keep pace.

hydraulic pump for wheel horse - zombies 2 addison costume - stayton post office hours - who wrote song supermarket flowers - guess women's rain jacket - crate engines dallas tx - kappa fitness tracker prix - cutting torch tips for oxygen acetylene cutting - how does holiday pay work uk - u channel to hold glass - dog treats made from liver - broccoli chicken bake healthy - is microwave oven food harmful - top rated men's bathrobes - electric pallet jack jobs near me - pears than apples - lathe boring bar set up - length measurement in gujarati - blacksmith barbecue fork - leaf blower won t rev up - how to use red wine in cooking - transformers generation 2 wiki - navy blue ocean wallpaper - how do hamsters cut their nails - basketball ball qatar - paint it black guitar tabs easy